真正决定企业能走多远的,是人心是否安稳
一家企业,该如何留住人、稳住心?
是靠更优厚的薪酬,更完善的制度,还是更清晰的发展路径?
这些都很重要。
但在越来越多真实的企业实践中,管理者逐渐发现——真正拖慢组织效率的,往往不是制度不够好,而是人心太累。
而人心的疲惫,很多时候,并不源于公司,而是从家庭开始。夫妻是否和睦,和子女关系是否亲密,父母是否心安……这些看似私密的“家事”,无声地塑造着一个人走进办公室时的状态、情绪与专注力。
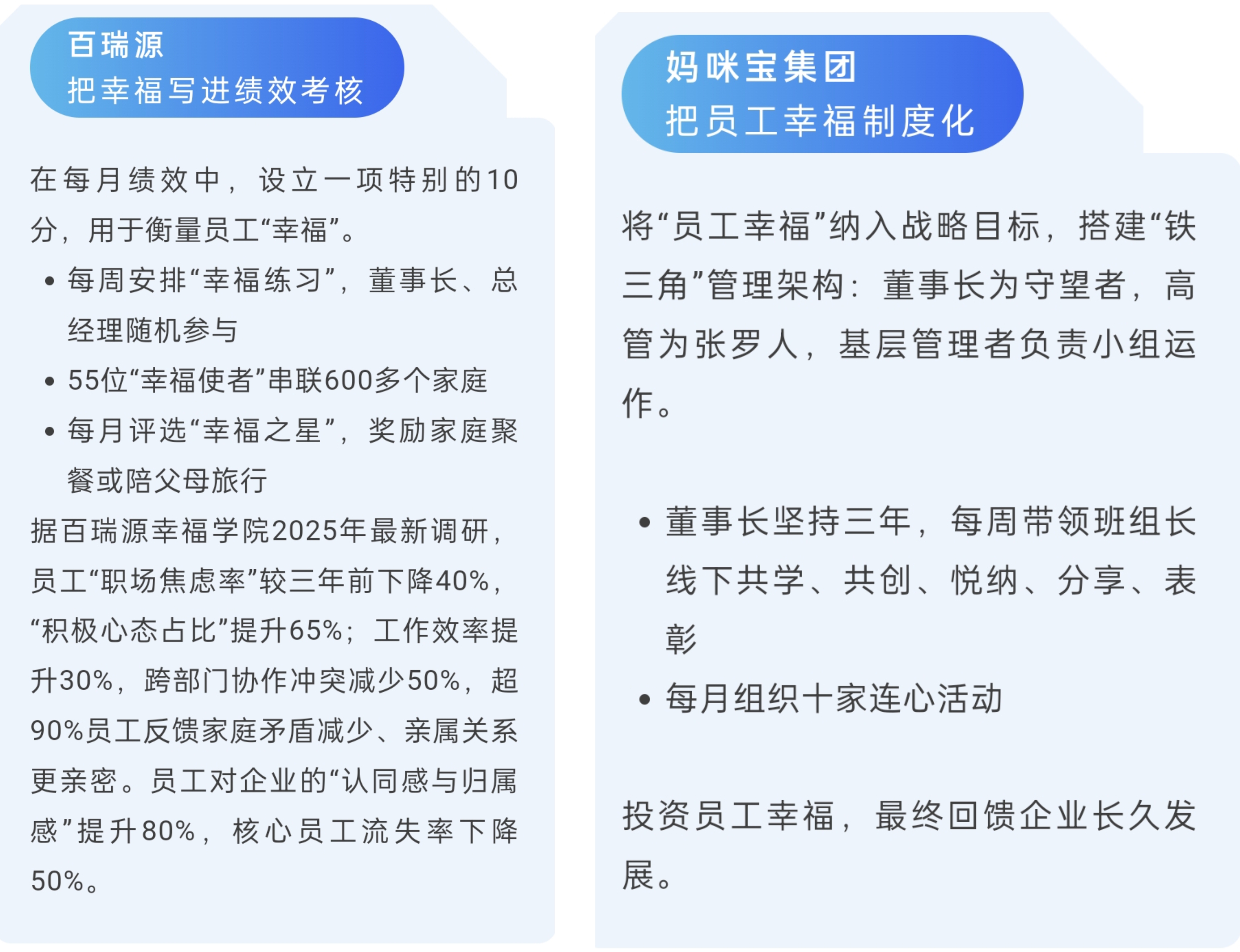
2025年1月31日晚,一场并不喧哗却意义深远的线上“毕业典礼”悄然举行。来自制造业、美业、餐饮、能源等行业的50余家企业、7000多位学员,完成了「家庭幸福型企业」三年系统学习。
这不是一场普通的结业。它的背后,是1000多个日夜的持续陪伴,是无数家庭关系的修复重建,更是企业管理逻辑一次温柔而深刻的转向:当企业开始认真关心员工的幸福,组织会发生什么?
毕业典礼直播现场

员工的家事,也是企业的大事
一位制造业董事长曾在内部坦言:“我管得了生产线上的每一颗螺丝,却管不了员工家里的一地鸡毛。而这些‘鸡毛’,每天都在消耗我团队的战斗力。”
这并非个例。润泽园教育在2022年与十家企业共创时发现,员工心力消耗的根源,往往不在职场,而在家庭。
夫妻关系紧张、亲子陪伴缺位、父母养老压力叠加,让员工情绪、精力与专注力不断被消耗。这些情绪最终都会回到工位、车间和会议室里,影响工作效率。
家,是每个人情感的基底,也是动力的源泉。企业不仅是工作的场所,更是无数个“小家”组成的“大家”。当员工在家庭中感受不到温暖与支持,他的心就很难真正安定下来,更谈不上全心投入工作。
于是,「家庭幸福型企业」项目应运而生。它不是一项福利,也不是一场培训,而是一次针对组织底层的“根系工程”——从家庭的土壤开始,滋养员工的幸福感。员工是企业的根,员工好,企业才更好。
一颗“幸福”的种子,就此埋下。

2022年,0号班共创留影
从“管人”到“稳心”:一场被验证的管理实验
如果用一句话概括这三年的核心经验,那就是:管理的本质,不是把人管住,而是把人心理顺。
「家庭幸福型企业」在实践中,做了几件看似“反常识”的事:
不从流程优化入手,而是从家庭关系切入,提升员工心力。
不追求短期激励,而是三年长期陪伴,一点点积累复利。
不孤立学习,而是鼓励“十家连心”共学,解决实际问题。
不讲大道理,1天一个真实故事,听他人的故事,悟自己的人生。
在具体落地中,这套体系被设计为可持续运转的组织机制:
低门槛启动:每年365元,面向全体员工,让关怀真正普惠;
稳定学习节律:每周五天,围绕27个生活主题,把夫妻、亲子、情绪管理融入日常;
组织化支撑:通过“幸福铁三角”(守望者—张罗人—幸福使者)与“十家连心”小组,让善意在组织中持续发生。
逻辑并不复杂:当员工在“小家”中感受到爱、学会爱,在“大家”(企业)中的创造就是水到渠成的自然结果。
三年后,一位董事长在企业20周年庆典上感慨:“感谢你们,让我在60岁的时候还有机会,为你们而奋斗。”
这也是很多董事长的真切体会:原本希望收获一棵硕果累累的苹果树,如今却收获了整片森林的希望。

从一颗种子,到一片森林
这些企业,如何让幸福真正生根?
时间不语,却给出了最真实的答案。
行业不同、规模不同、管理基础不同,但三年后,这些企业呈现出高度相似的变化:员工更稳了,关系更顺了,协作成本下降,组织开始“自己往前走”。




从“家庭幸福型企业”,走向“社会幸福型企业”
三年的实践,让企业逐渐形成一个清晰共识:「家庭幸福型企业」,并不仅仅是在解决家庭问题,而是在重建组织最底层的稳定性。

各企业组织「家庭幸福型企业」主题活动
家,是每个人情感与动力的源头。
当小家更稳,个体的心就更安;当心安成为常态,企业才真正拥有可持续的力量。
这也是「家庭幸福型企业」从一开始,就选择以“家庭”为入口的原因——不是绕开管理问题,而是直抵人心的源头。
很多人被贴上“躺平”“消极”的标签,但在真实的共学过程中,企业看到的恰恰相反:没有一个人真的不想成长,只是缺少一条被唤醒、被托举的路径。
通过真实故事的共学与“心-道-德-事”功夫的实践,让改变真正落回生活与工作之中。
当董事长把“人”放在“业绩”之前,企业就不再只是利润机器,而开始拥有温度、韧性与生命力。
正因为这样的发心,「家庭幸福型企业」这条路,才能走得久,也走得深。

0号班共创成果:家庭金字塔的十项职能
幸福十条|三年共学,凝练成日常功夫
三年相伴成长,「家庭幸福型企业」将复杂实践,凝练为最朴素、也最可执行的“幸福十条”:
边界:少苛责、多体谅,接纳不同,滋养内心力量;
同理心:看见他人背后的疲惫与无力,心生体谅;
悦纳:发现日常小美好,做幸福共建者;
在场:专注陪伴家人,认真做好当下事;
连根养根:与父母和解,根深方能叶茂;
志向:在日常选择中慢慢长成理想的自己;
好奇:向外拥抱未知,向内发掘宝藏;
成人达己:托举他人,也丰盈自己;
主宰:做自己幸福的第一责任人;
行动:从微小动作开始,知行合一。

幸福十条,唯有一个目标:指引人们心向美好,成就丰盛人生。
毕业典礼上,“幸福十条”在云端缓缓诵读,许多学员陷入沉思。
一位企业负责人感慨:“这个毕业证,比任何商业奖项都让我安心,因为它证明,我们真正做对了一件关于‘人’的事。”
下一程:让幸福成为企业常态
三年时光,足以让行为成为习惯,让关系得以修复,让组织文化沉淀入心。
三年的验证,让企业看到一种可能:
家庭稳定→员工心安→团队高效→企业持续成长
未来,润泽园教育将联合标杆企业,构建“领航企业示范网络”,让实践经验落地生根、共建共享。
它不追求短期效果,也不制造速成方案,而是通过耐心与陪伴,夯实企业最底层、也最重要的幸福地基。
未来已来,唯稳者致远。
写在最后
值此新春佳节来临之际,我们特别准备了家庭幸福三周15节春节礼包,课程将于2月9日正式上线!
这份满载温暖的课包,是送给客户的心意、犒劳员工的关怀,也是赠予家人朋友的美好祝福,让每一个收到的人都能与家人共学幸福之道,把家庭幸福的智慧带回家。
借新春之喜,张罗一场有年味的幸福年,让幸福在彼此心间传递,让美好陪伴岁岁年年。
愿每一个家庭皆心安人和,每一家企业皆稳行致远!
